Skip to main content
ChinaFile
Toggle navigation
Search
Reporting & Opinion
Conversation
Library
Multimedia
Topics
Contributors
Notes from ChinaFile
Viewpoint
Features
Postcard
Media
Culture
Environment
Caixin Media
Earthbound China
My First Trip
Out of School
Two Way Street
Books
Excerpts
Reports
China in the World Podcast
Sinica Podcast
The China Africa Project
The NYRB China Archive
Depth of Field
Infographics
Photo Gallery
Video
Arts
Energy
Law
Religion
Society
Business
Environment
Media
Rural Life
Technology
Economy
Health
Military
Science
Urban Life
Education
History
Politics
Zhou Na
Max Duncan
Isabel Hilton
James Palmer
Robert Daly
Zha Jianying
Ian Johnson
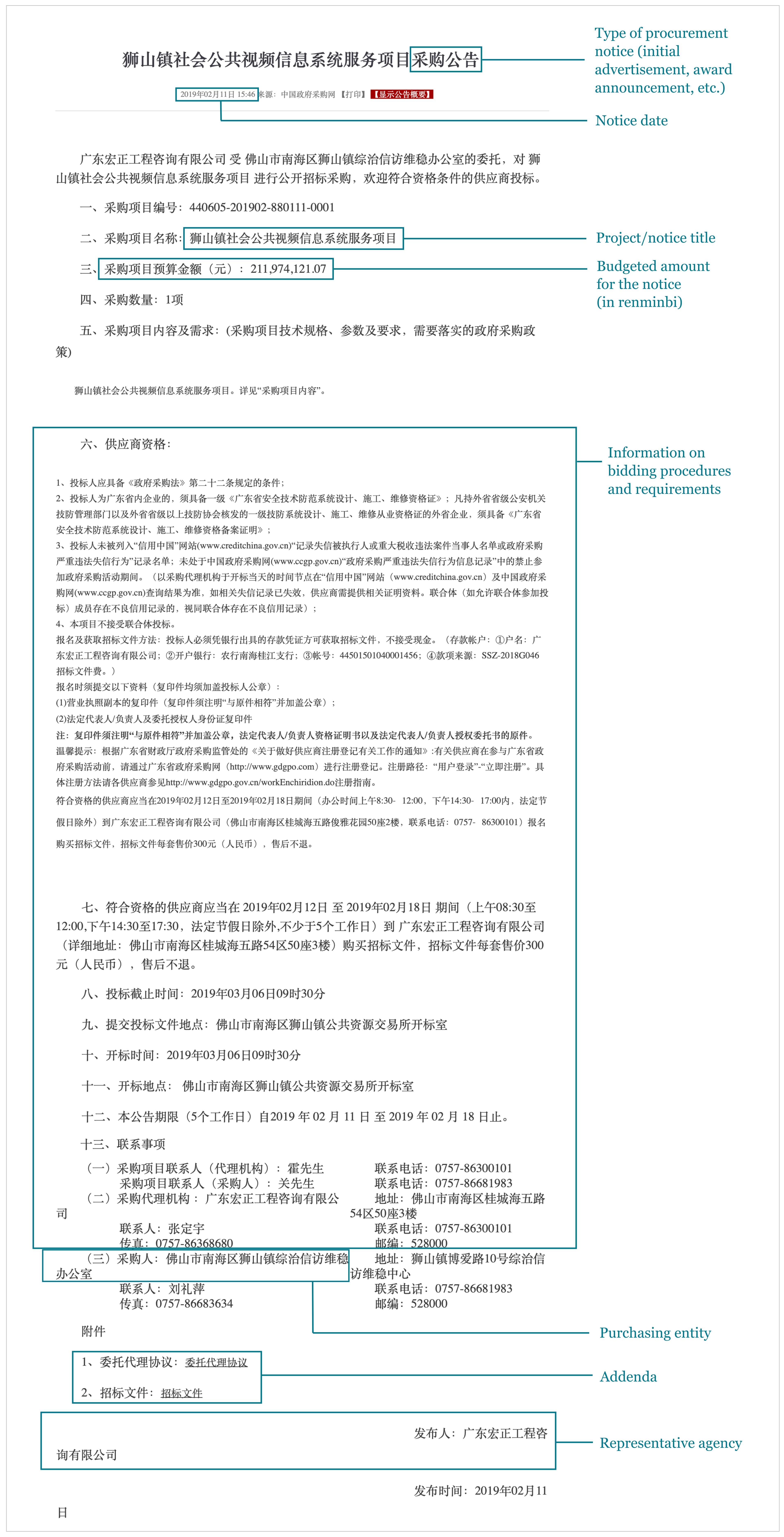
Annotated Procurement Notice
October 30, 2020
An image of a typical procurement notice, annotated by ChinaFile.
Back to Top