Skip to main content
ChinaFile
  • Reporting & Opinion
  • Conversation
  • Library
  • Multimedia
  • Topics
  • Contributors
Notes from ChinaFile
Viewpoint
Features
Postcard
Media
Culture
Environment
Caixin Media
Earthbound China
My First Trip
Out of School
Two Way Street
Books
Excerpts
Reports
China in the World Podcast
Sinica Podcast
The China Africa Project
The NYRB China Archive
Depth of Field
Infographics
Photo Gallery
Video
Arts
Energy
Law
Religion
Society
Business
Environment
Media
Rural Life
Technology
Economy
Health
Military
Science
Urban Life
Education
History
Politics
Zhou Na
Max Duncan
Isabel Hilton
James Palmer
  • Robert Daly
  • Zha Jianying
  • Ian Johnson
See All

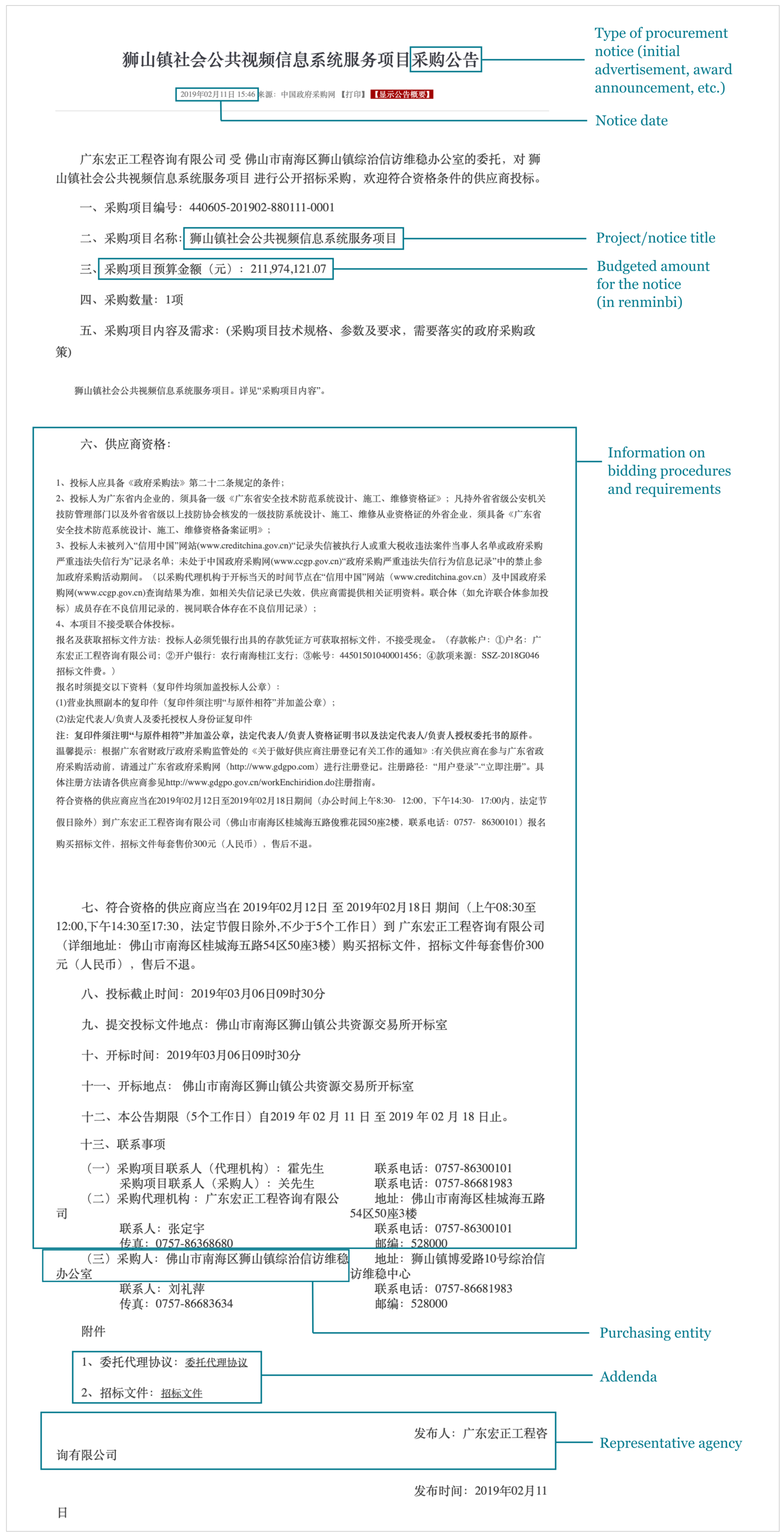
Annotated Procurement Notice without Link

  • October 27, 2020


  • Reporting & Opinion
  • Conversation
  • Library
  • Multimedia
  • About
  • Contact
  • Donate

 |   |   |   |   |   | 

ChinaFile

ChinaFile is a project of the Asia Society.

Back to Top